
Quienes Somos
En HumTEC somos Expertos en Desarrollo de ingenierías en sistemas de control de humedad, Aire Acondicionado, sistemas Electricos y Automatización.
Ingenieros +25 años de trayectoria profesional: industrial, comercial e Institucional.
Altos estándares de eficiencia, seguridad y confiabilidad, siguiendo la normativa y promoviendo la innovación.
Humidificación y/o Deshumidificación, IAQ, Ahorro de energía, retrofits, Balanceo hidronico y Balanceo de aire, Medición y monitoreo de las condiciones del espacio.
Ingeniería en sistemas Electricos y de Automatización / Control.
"Precisión, eficiencia y control en cada proyecto de ingeniería"
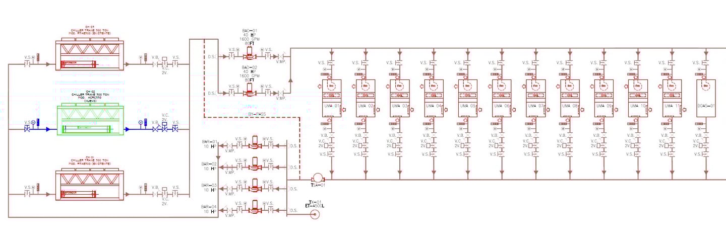
Aire Acondicionado
y Control de Humedad
Amplia gama de servicios
Control y monitoreo de sistemas HVAC
Electrico
Automatización
Sobre HumTEC
Nuestro equipo está conformado por ingenieros senior con trayectoria profesional comprobada, habiendo participado activamente en proyectos de alto nivel en sectores industriales críticos, infraestructura comercial de gran escala que demandan los más altos estándares de calidad y seguridad, posicionandonos como un socio estratégico confiable para organizaciones que buscan excelencia técnica.


100%
25+
Años de experiencia
Compromiso con la Calidad
3
Areas de expertis
Nuestra Filosofía
En HumTEC creemos que la ingeniería moderna debe ser precisa, eficiente y responsable. Nuestra misión es diseñar soluciones que optimicen recursos y garanticen seguridad, manteniendo siempre un compromiso con la calidad, la sostenibilidad y el cumplimiento normativo.
Cada proyecto es un reflejo de nuestro propósito: integrar tecnología, conocimiento y control para crear infraestructuras confiables que impulsen el desarrollo industrial.


Ingeniería HVAC
Soluciones eléctricas seguras y confiables.
Ingeniería de Control
Expertis en automatización de sistemas HVAC
Ingeniería Eléctrica
Alta Confiabilidad en expertise Industrial
Galería












Nuestros proyectos y servicios destacados
